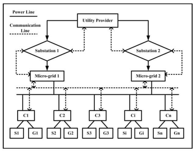
Smart Grid
Smart Grid is conceptualized as a combination of electrical network and communication infrastructure. With the implementation of bidirectional communication and power flows, a smart grid is capable of delivering electricity more efficiently and reliably than the traditional power grid. A smart grid consists of a power network with ‘intelligent’ entities that can operate, communicate, and interact autonomously, in order to efficiently deliver electricity to the customers. This heterogeneity in architecture of a smart grid motivates the use of advanced technology for overcoming various technical challenges at different levels. Any smart grid infrastructure should support real-time, two-way communication between utilities and consumers, and should allow software systems at both the producer and consumer ends to control and manage the power usage.
We study the impact on smart grid from different perspectives: energy management and pricing mechanism.

